مروری بر ماهیت شرکت :
شرکت ذوب روی اصفهان در سال ۱۳۷۷ با هدف تولید شمشهای فولادی تاسیس شد. ظرفیت اصلی کارخانه از ابتدای سال ۱۳۸۶ به ۱۰ هزار تن شمش روی در سال افزایش یافته است. این شرکت سال ۱۳۹۸ در بازار فرابورس با نماد «فروی» در گروه کانههای غیرآهنی پذیرفته شده است. در حال حاضر فروی جزو واحدهای تجاری فرعی شرکت باما است. فروی با موضوع فعالیت اکتشاف، استخراج، بهرهبرداری از معادن، تولید شمش، احداث کارخانههای مربوط و انجام کلیه فعالیتهای بازرگانی مرتبط با فعالیت شرکت تاسیس شده است.
محصولات:
شمش روی، سرباره روی و کربنات سرب از محصولات فروی هستند؛ اما محصول اصلی شرکت ذوب روی اصفهان، فلز روی است که مهمترین کاربرد آن در تولید فولاد گالوانیزه است. بازار اصلی فروش شرکت، صادرات به کشورهای اروپایی و آسیایی است. کربنات سدیم و سرباه روی در فرایند تولید شمش روی تولید میشوند و در بازار داخلی فروخته میشوند. قیمت فروش محصولات فروی بر مبنای نرخ بورس فلزات لندن محاسبه میشود.
مواد اولیه فروی زغالسنگ، مواد شیمیایی، خاک روی کم عیار و پرعیار، پرمنگنات پتاسیم و اسید سولفوریک است. فروی زغالسنگ خود را از شرکت کانی کربن طبس خریداری میکند.
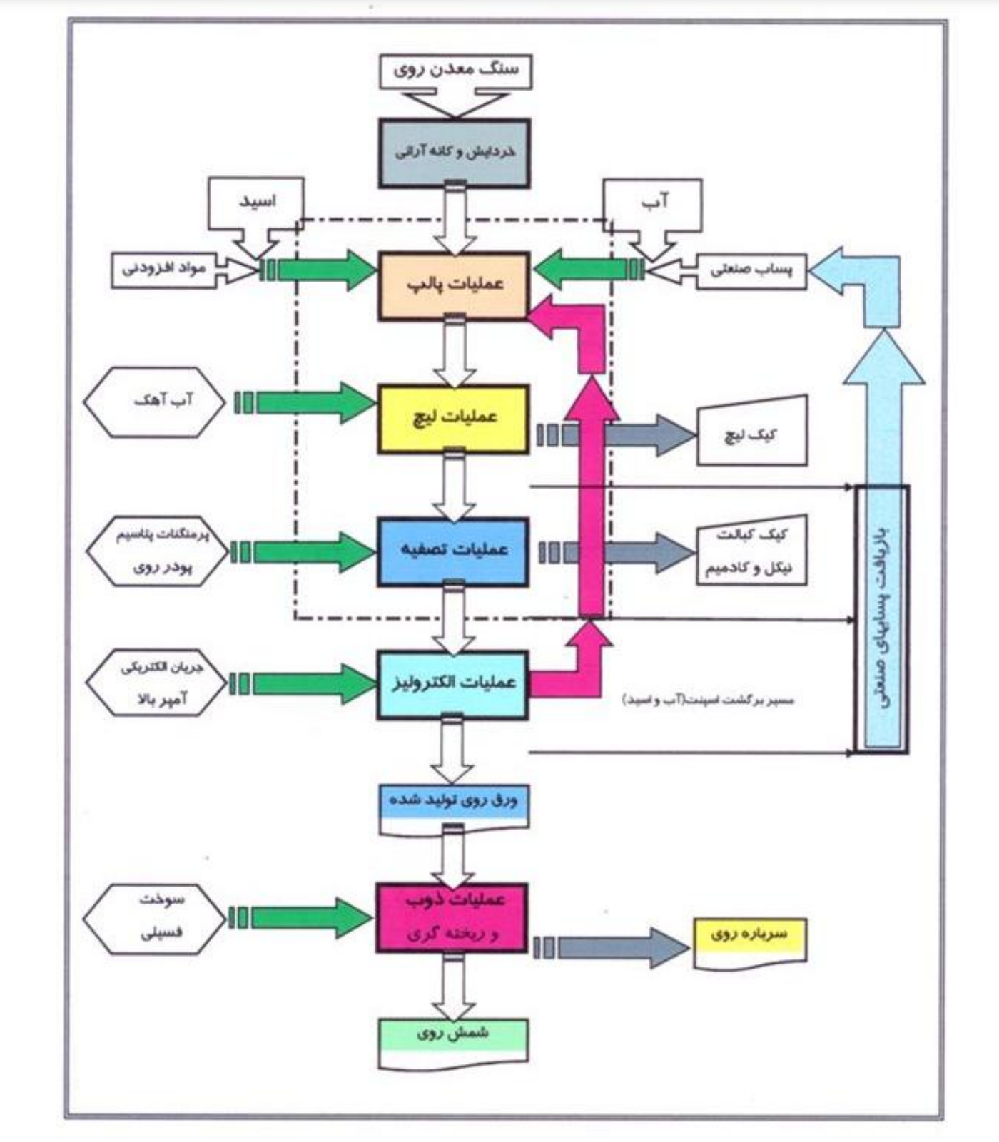
تولید کارخانه ذوب روی اصفهان از ۴ بخش اصلی تشکیل شده که عبارتند از:
- تولید کنسانتره
- محلولسازی
- الکترولیز
- ذوب و ریخته گری

رویدادهای اقتصادی مانند رشد صنعتی، بحران مالی جهانی، رکود، تورم و تضعیف دالر بر قیمت روی اثر
گذار هستند. تقاضا برای روی با توسعه استفاده از فولاد خام در توسعه صنعتی هر کشوری افزایش می یابد.
تقریبا ۱۴ درصد تولید جهانی روی در تامین فولاد گالوانیزه مورد استفاده قرار میگیرد.
سهامداران شرکت:

شرکت باما با مالکیت ۵۴ درصد سهامدار عمده فروی است.
مهم ترین خبرها از مجمع فروی:
فروی به تازگی به منظور افزایش سرمایه ۱۰۰ درصدی از محل سود انباشته متوقف شده است و انتظار می رود با توجه به قیمت بسته شدن با قیمت تئوریکی حوالی ۳۷۰-۴۰۰ تومان بازگشایی شود:
افزایش سرمایه شرکت فروی از مبلغ ۱۸۰۰ میلیارد ریال به ۳۶۰۰ میلیارد ریال (معادل ۱۰۰ درصد سرمایه فعلی) از طریق صدور تعداد ۱۸۰۰ میلیون سهم جدید ۱۰۰۰ ریالی از محل سود انباشته به منظور اصلاح ساختار مالی، جلوگیری از خروج نقدینگی، کاهش هزینه مالی و نیز بهره مندی از معافیت مالیاتی به تصویب رسید ه است . در مجمع عنوان شده که از خردادماه تا کنون، مصرف به نصف کاهش پیدا کرده است. از طرفی کاهش نرخهای جهانی، الزام به پرداخت تعهدات ارزی و الزام به فروش ارز با نرخ نیما (حدود۴۰هزار تومان) باعث کاهش درآمدها شدند.
با توجه به تورم و افزایش مؤلفههای تولید تصمیم گرفته شد که فعلاً شمش تولید نشود. حدود ۳۷درصد کاهش نرخ LME و ۲۰درصد کاهش نرخ ارز داشتیم. تولید اکسید روی را دنبال میکنیم.
در حال حاضر اکسید را که حاشیه سود خوبی دارد، تولید میکنیم؛ البته تا زمانی که این محصول با سود فروخته شود.
تا سه سال قبل، تحویل خاک انگوران سهمیهبندی میشد که متوقف شد. در حال حاضر، نرخ فروش خاک انگوران براساس نرخ بورس کالا بوده که نسبت به استفاده از خاک باما و هزینههای تولید با خاک باما سربهسر است.
کورههای شرکت دوگانه سوز هستند، اما دریافت سهمیه گازوئیل سخت است. بازگشت سهمیه گاز و تخصیص سهمیه گازوئیل را پیگیری میکنیم
. نرخ گاز، امروزه مترمکعب ی ۲۸۰۰ تومان است.شرکت مکلف شد که تا مجمع سالیانه افزایش سرمایه را به ثبت برساند.
گزارش های شرکت از عملکرد:
شرکت ذوب روی اصفهان در دوره ۹ ماهه منتهی به ۱۴۰۲/۰۹/۳۰ به ازای هر سهم ۱۰۹ ریال زیان شناسایی کرده است، این درحالیست که شرکت در مدت مشابه سال قبل به ازای هر سهم ۲۸۹ ریال سود شناسایی کرده بود.
«فروی» با سرمایه ثبت شده ۱,۸۰۰,۰۰۰ میلیون ریال طی عملکرد ۹ ماهه منتهی به ۱۴۰۲/۰۹/۳۰ مبلغ ۱۹۶,۹۰۸ میلیون ریال زیان شناسایی کرده است.
گزارش ۱۰ ماهه سهم نشان میدهد که ۱۴۲۳ میلیارد ریال فروش ثبت شده است. این درحالیست که اذر ماه ۱۲۱۸ و آبان ماه ۱۲۲۰ و مهر ماه از پاییز را ۱۲۱۰ میلیارد ریال گزارش کرده است. ۱۰ ماهه ۱۱۵۷۹ میلیارد ریال درآمد داشته و سال قبل ۷۴۰۰ بوده است. عملکرد دیماه امسال نسبت به میانگین ماهانه ۱۴۰۲ ، ۲۰۰ درصد رشد فروش را نشان میدهد.
تحلیل تکنیکال و موج شماری سهم چه میگوید؟

ریز موج پایانی از الگوی B هستیم و انتظار میرود از محدوده ۷۰۰-۶۹۰ برگشتی قوی رخ دهد. نمودار تعدیلی بعد از بازگشایی باید مجدد بررسی شود تا قیمت های تئوریک روی نمودار اعمال گردد. هدف ها با نمودار فعلی محدوده ۸۰۰ و سپس ۱۰۰۰-۱۱۰۰ مهم می باشد.
نظرات کاربران